融資限度350万円で固定金利、長期返済可能な「国の教育ローン」
[16/02/09]
提供元:PRTIMES
提供元:PRTIMES
〜高校・大学などのまとまった入学・在学費用に対応〜
高校入学から大学卒業までの教育費の総額は、子供1人あたり平均879万4千円という調査があります。自宅外通学の場合は、さらに住居費などが加わります。こうした費用のため、事前に準備をしていても、志望校の変更や試験の合否などのために、急にまとまった金額が必要になることも珍しくないでしょう。そこで教育費に関わる公的融資制度として約40年の歴史を持つ「国の教育ローン」をご紹介します。
[画像1: http://prtimes.jp/i/7444/62/resize/d7444-62-348336-5.jpg ]
<関連リンク>
政府広報オンライン/お役立ち情報 「『国の教育ローン』がサポートします。」
URL:http://www.gov-online.go.jp/useful/article/201512/2.html
政府広報インターネットテレビ 「お子さんの進学・在学の資金準備に! 安心のサポート国の教育ローン」
URL:http://nettv.gov-online.go.jp/prg/prg12772.html
教育費の実情
子供1人が高校に入学してから大学を卒業するまでの間、保護者が支出した教育費の総額は、平均して879万4千円となっており、高校・大学のどちらでも、特に1年次にまとまった支出が必要になります(日本政策金融公庫調べ)。自宅外通学をする場合は、これに住居費や生活費などが加わります。
こうした教育支出のために、いつも十分に資金を確保できるとは限りませんし、事前に準備していても、志望校の急な変更や入学試験の合否によって、急にまとまった資金が必要になることがあります。
高校から大学にかけて子供1人あたりにかかる教育費
[画像2: http://prtimes.jp/i/7444/62/resize/d7444-62-993059-6.jpg ]
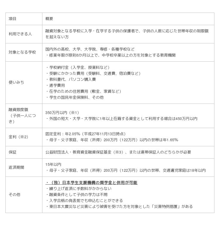
「国の教育ローン」とは
教育費確保のために、民間銀行や信用金庫などの教育ローンや保険会社などの学資保険を利用することがありますが、そうした選択肢のひとつに、日本政策金融公庫の「国の教育ローン(教育一般貸付)」もあります。
「国の教育ローン」は、国内外の高校、大学、専修学校などに入学または在学する生徒・学生の保護者に対して、入学費用や在学費用を一括融資する公的融資制度です。
「国の教育ローン」の大きな特徴は次の3点です。
1. 固定金利:借入時の金利が完済まで変わらないので計画的な返済がしやすい。
2. 長期返済可能:原則として最長15年まで。(特例で最長18年まで。)
3. 無担保:ただし、融資保証は必要。詳細は関連リンクを参照。
概要は次のようになります。
「国の教育ローン」の概要
[表: http://prtimes.jp/data/corp/7444/table/62_1.jpg ]
※1:生徒・学生ごとに350万円(海外留学資金の場合は最大450万円)を限度とし、今後1年間に必要となる費用が融資対象となります。
※2:金利は融資決定時の金融情勢によって異なります。最新の金利は日本政策金融公庫のホームページなどでご確認ください。
※3:詳細は、公益財団法人教育資金融資保証基金のホームページをご確認ください。
---------------------------
<関連リンク>
政府広報オンライン/お役立ち情報 「『国の教育ローン』がサポートします。」
URL:http://www.gov-online.go.jp/useful/article/201512/2.html
日本政策金融公庫/教育一般貸付(国の教育ローン)
URL:https://www.jfc.go.jp/n/finance/search/ippan.html
公益財団法人教育資金融資保証基金
URL:http://www.kyouiku-kikin.or.jp/
---------------------------
相談や申込みの方法
・相談は日本政策金融公庫の教育ローンコールセンター、各支店窓口まで。
・申込みはインターネットでも受け付けています。
・必要書類等は、日本政策金融公庫ホームページでご確認いただけます。
・年中いつでも受け付けられますが、融資の希望日に間に合うよう、余裕をもって準備してもらうために、教育費用が必要になる時期の2〜3か月前の申込みをすすめています。
・すべての必要書類が受け付けられたところで審査が始まり、審査には10日程度かかります。
・融資可否は申込者に連絡されます。
・融資が決まれば、通例、審査開始から20日程度で一括融資されます。
[画像3: http://prtimes.jp/i/7444/62/resize/d7444-62-463575-7.jpg ]
お問い合わせ・相談はこちらへ
・日本政策金融公庫の「教育ローンコールセンター」
[画像4: http://prtimes.jp/i/7444/62/resize/d7444-62-568970-8.jpg ]
月〜金 9:00〜21:00 / 土曜日 9:00〜17:00
・日本政策金融公庫の各支店窓口「店舗案内」
URL:https://www.jfc.go.jp/n/branch/index.html
---------------------------
<関連リンク>
政府広報オンライン/お役立ち情報 「『国の教育ローン』がサポートします。」
URL:http://www.gov-online.go.jp/useful/article/201512/2.html
日本政策金融公庫/教育一般貸付(国の教育ローン)
URL:https://www.jfc.go.jp/n/finance/search/ippan.html
---------------------------
プレスリリースファイルはこちらから:
http://prtimes.jp/a/?f=d7444-20160205-5021.pdf
---------------------------
「政府広報オンライン」〜国の行政情報に関するポータルサイト
内閣府政府広報室では、ポータルサイト「政府広報オンライン」や各種ソーシャル
メディアを活用して、さまざまな国の取組のなかから、“毎日の暮らしに役立つ情報”や
“重要な施策の広報キャンペーン”などを日々ご紹介しています。ぜひご覧下さい。
[画像5: http://prtimes.jp/i/7444/62/resize/d7444-62-487570-0.jpg ]
▼『政府広報オンライン』トップページ
http://www.gov-online.go.jp/index.html
[画像6: http://prtimes.jp/i/7444/62/resize/d7444-62-426026-1.jpg ]
▼『政府広報オンライン』ソーシャルメディア公式アカウント
Facebook : http://www.facebook.com/gov.online
Twitter : https://twitter.com/gov_online
---------------------------
政府広報アプリ
政府広報オンラインで提供している「政府広報アプリ」とそのアプリで読める電子書籍では、
暮らしに役立つ様々な情報を無料で提供しています。
[画像7: http://prtimes.jp/i/7444/62/resize/d7444-62-808840-9.jpg ]
アプリと電子書籍のダウンロードはこちらから。
▼内閣府政府広報「政府広報アプリ」
http://www.gov-online.go.jp/pr/media/app/index.html
本件に関するお問合せ
内閣府政府広報室 03-3581-7026(直通)
高校入学から大学卒業までの教育費の総額は、子供1人あたり平均879万4千円という調査があります。自宅外通学の場合は、さらに住居費などが加わります。こうした費用のため、事前に準備をしていても、志望校の変更や試験の合否などのために、急にまとまった金額が必要になることも珍しくないでしょう。そこで教育費に関わる公的融資制度として約40年の歴史を持つ「国の教育ローン」をご紹介します。
[画像1: http://prtimes.jp/i/7444/62/resize/d7444-62-348336-5.jpg ]
<関連リンク>
政府広報オンライン/お役立ち情報 「『国の教育ローン』がサポートします。」
URL:http://www.gov-online.go.jp/useful/article/201512/2.html
政府広報インターネットテレビ 「お子さんの進学・在学の資金準備に! 安心のサポート国の教育ローン」
URL:http://nettv.gov-online.go.jp/prg/prg12772.html
教育費の実情
子供1人が高校に入学してから大学を卒業するまでの間、保護者が支出した教育費の総額は、平均して879万4千円となっており、高校・大学のどちらでも、特に1年次にまとまった支出が必要になります(日本政策金融公庫調べ)。自宅外通学をする場合は、これに住居費や生活費などが加わります。
こうした教育支出のために、いつも十分に資金を確保できるとは限りませんし、事前に準備していても、志望校の急な変更や入学試験の合否によって、急にまとまった資金が必要になることがあります。
高校から大学にかけて子供1人あたりにかかる教育費
[画像2: http://prtimes.jp/i/7444/62/resize/d7444-62-993059-6.jpg ]
「国の教育ローン」とは
教育費確保のために、民間銀行や信用金庫などの教育ローンや保険会社などの学資保険を利用することがありますが、そうした選択肢のひとつに、日本政策金融公庫の「国の教育ローン(教育一般貸付)」もあります。
「国の教育ローン」は、国内外の高校、大学、専修学校などに入学または在学する生徒・学生の保護者に対して、入学費用や在学費用を一括融資する公的融資制度です。
「国の教育ローン」の大きな特徴は次の3点です。
1. 固定金利:借入時の金利が完済まで変わらないので計画的な返済がしやすい。
2. 長期返済可能:原則として最長15年まで。(特例で最長18年まで。)
3. 無担保:ただし、融資保証は必要。詳細は関連リンクを参照。
概要は次のようになります。
「国の教育ローン」の概要
[表: http://prtimes.jp/data/corp/7444/table/62_1.jpg ]
※1:生徒・学生ごとに350万円(海外留学資金の場合は最大450万円)を限度とし、今後1年間に必要となる費用が融資対象となります。
※2:金利は融資決定時の金融情勢によって異なります。最新の金利は日本政策金融公庫のホームページなどでご確認ください。
※3:詳細は、公益財団法人教育資金融資保証基金のホームページをご確認ください。
---------------------------
<関連リンク>
政府広報オンライン/お役立ち情報 「『国の教育ローン』がサポートします。」
URL:http://www.gov-online.go.jp/useful/article/201512/2.html
日本政策金融公庫/教育一般貸付(国の教育ローン)
URL:https://www.jfc.go.jp/n/finance/search/ippan.html
公益財団法人教育資金融資保証基金
URL:http://www.kyouiku-kikin.or.jp/
---------------------------
相談や申込みの方法
・相談は日本政策金融公庫の教育ローンコールセンター、各支店窓口まで。
・申込みはインターネットでも受け付けています。
・必要書類等は、日本政策金融公庫ホームページでご確認いただけます。
・年中いつでも受け付けられますが、融資の希望日に間に合うよう、余裕をもって準備してもらうために、教育費用が必要になる時期の2〜3か月前の申込みをすすめています。
・すべての必要書類が受け付けられたところで審査が始まり、審査には10日程度かかります。
・融資可否は申込者に連絡されます。
・融資が決まれば、通例、審査開始から20日程度で一括融資されます。
[画像3: http://prtimes.jp/i/7444/62/resize/d7444-62-463575-7.jpg ]
お問い合わせ・相談はこちらへ
・日本政策金融公庫の「教育ローンコールセンター」
[画像4: http://prtimes.jp/i/7444/62/resize/d7444-62-568970-8.jpg ]
月〜金 9:00〜21:00 / 土曜日 9:00〜17:00
・日本政策金融公庫の各支店窓口「店舗案内」
URL:https://www.jfc.go.jp/n/branch/index.html
---------------------------
<関連リンク>
政府広報オンライン/お役立ち情報 「『国の教育ローン』がサポートします。」
URL:http://www.gov-online.go.jp/useful/article/201512/2.html
日本政策金融公庫/教育一般貸付(国の教育ローン)
URL:https://www.jfc.go.jp/n/finance/search/ippan.html
---------------------------
プレスリリースファイルはこちらから:
http://prtimes.jp/a/?f=d7444-20160205-5021.pdf
---------------------------
「政府広報オンライン」〜国の行政情報に関するポータルサイト
内閣府政府広報室では、ポータルサイト「政府広報オンライン」や各種ソーシャル
メディアを活用して、さまざまな国の取組のなかから、“毎日の暮らしに役立つ情報”や
“重要な施策の広報キャンペーン”などを日々ご紹介しています。ぜひご覧下さい。
[画像5: http://prtimes.jp/i/7444/62/resize/d7444-62-487570-0.jpg ]
▼『政府広報オンライン』トップページ
http://www.gov-online.go.jp/index.html
[画像6: http://prtimes.jp/i/7444/62/resize/d7444-62-426026-1.jpg ]
▼『政府広報オンライン』ソーシャルメディア公式アカウント
Facebook : http://www.facebook.com/gov.online
Twitter : https://twitter.com/gov_online
---------------------------
政府広報アプリ
政府広報オンラインで提供している「政府広報アプリ」とそのアプリで読める電子書籍では、
暮らしに役立つ様々な情報を無料で提供しています。
[画像7: http://prtimes.jp/i/7444/62/resize/d7444-62-808840-9.jpg ]
アプリと電子書籍のダウンロードはこちらから。
▼内閣府政府広報「政府広報アプリ」
http://www.gov-online.go.jp/pr/media/app/index.html
本件に関するお問合せ
内閣府政府広報室 03-3581-7026(直通)










SEO関連




