P&E社ツールがSTM32H7RSのDebug Authentication(パスワード式)プロビジョニング対応-Cyclone/PROGACMPで開発〜量産を一貫化実現
[25/10/30]
提供元:DreamNews
提供元:DreamNews
2025年10月30日、ポジティブワン株式会社(本社:東京都渋谷区:アメリカ本社P&E Microcomputer Systems社・日本総代理店)は、 P&E Microcomputer Systems(米国)の開発・量産ツールが、STMicroelectronics製「STM32H7RS(H7R3/H7R7/H7S3/H7S7)」におけるDebug Authentication(DA)プロビジョニング(パスワード方式)へ対応しました。これにより、PROGACMPによる開発時の設定から、Cycloneを用いたスタンドアロン量産時のプロビジョニング/フルリグレッション(回復)までを、安全かつ再現性高く運用できます。日本国内での販売・技術サポートはPositive One(ポジティブワン株式会社)が提供します
【画像 https://www.dreamnews.jp/?action_Image=1&p=0000332695&id=bodyimage1】
■ハイライト
・ 対応範囲:STM32H7RS向けDebug Authentication(パスワード方式)の.provisioning/.regressionフローをサポート(証明書方式は対象外)
・ 前提バージョン:PROGACMP v9.86+/Cyclone Firmware 11.xx+、STM32Cube_FW_H7RS V1.0.0+、STM32 Trusted Package Creator v2.19.0+
・ 運用形態:開発時はPROGACMP、量産時はCyclone Image Creation Utilityで同等手順をスタンドアロン化
【画像 https://www.dreamnews.jp/?action_Image=1&p=0000332695&id=bodyimage2】
■技術ハイライト
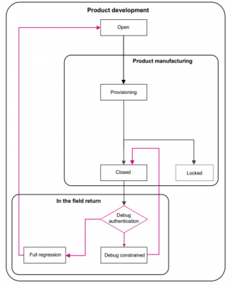
・ 製品ライフサイクル(PLC)とDA:STM32H7R/Sは4つの製品状態と2種のDA機構を備え、.OBK(OBKeys)ファイルでパスワードを格納・供給
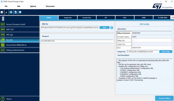
・ OBK生成手順(抜粋):STM32 Trusted Package CreatorでDA_ConfigWithPassword.xmlを用い、任意パスワードで.OBKを生成(H7Rx使用時は暗号化無効化の調整が必要)
PROGACMPでのプロビジョニング:
1.CMでOBKeysアルゴリズム選択 → 2) SPでProvision状態へ → 3) .OBKをPMで投入 → 4) Verify → 5) DPでHDPL0 OBKeysへ供給 → 6) SCでClosed状態へ遷移。以降はAllow Regressionとパスワード指定、Mass erase upon connectionを有効化して再接続
2.Cyclone(スタンドアロン):上記手順をプログラミングシーケンスとして画像化し、自動で回復(Regression)処理と後続書き込みを実行
【画像 https://www.dreamnews.jp/?action_Image=1&p=0000332695&id=bodyimage3】
■導入メリット
・ 設計〜製造の一貫性:開発と量産で同等手順を共有でき、セキュリティ工程のばらつきを低減。
・ 現場運用の堅牢化:スタンドアロン量産と自動回復により、手順漏れや設定不一致を抑制。
・ スケーラブルな自動化:Cycloneのイメージ化・外部制御により、多拠点・多ラインで同一品質を維持
【画像 https://www.dreamnews.jp/?action_Image=1&p=0000332695&id=bodyimage4】
【ポジティブワン株式会社について】
社名 ポジティブワン株式会社(POSITIVE ONE CORPORATION)
〒150-0043 東京都渋谷区道玄坂1-12-1 渋谷マークシティ・ウエスト22F
URL http://www.positive-one.com
SoM製品関係:https://www.chinchillasmart.com
ポジティブワン株式会社は、最先端技術と時代を先読みしたエンベデッドソリューションをご提供します。そのために海外の有力な最先端技術会社と提携し、多様化する仕様に対応できるOEMハードウエアや世界標準ISOなどに準拠する品質向上のためのツールをご提供します。さらに、システムコンサルティング、エンベデッドからPC、スマートフォン、サーバーを含んだハードウエアからソフトウエアまでのシステム受託開発など、皆様のプロジェクト成功のためのご支援をいたします。
【本件に関するお問い合わせ先】
ポジティブワン株式会社
メールアドレス:poc_sales@positive-one.com
TEL:03-3256-3933 FAX:03-4360-5301
配信元企業:ポジティブワン株式会社
プレスリリース詳細へ
ドリームニューストップへ
【画像 https://www.dreamnews.jp/?action_Image=1&p=0000332695&id=bodyimage1】
■ハイライト
・ 対応範囲:STM32H7RS向けDebug Authentication(パスワード方式)の.provisioning/.regressionフローをサポート(証明書方式は対象外)
・ 前提バージョン:PROGACMP v9.86+/Cyclone Firmware 11.xx+、STM32Cube_FW_H7RS V1.0.0+、STM32 Trusted Package Creator v2.19.0+
・ 運用形態:開発時はPROGACMP、量産時はCyclone Image Creation Utilityで同等手順をスタンドアロン化
【画像 https://www.dreamnews.jp/?action_Image=1&p=0000332695&id=bodyimage2】
■技術ハイライト
・ 製品ライフサイクル(PLC)とDA:STM32H7R/Sは4つの製品状態と2種のDA機構を備え、.OBK(OBKeys)ファイルでパスワードを格納・供給
・ OBK生成手順(抜粋):STM32 Trusted Package CreatorでDA_ConfigWithPassword.xmlを用い、任意パスワードで.OBKを生成(H7Rx使用時は暗号化無効化の調整が必要)
PROGACMPでのプロビジョニング:
1.CMでOBKeysアルゴリズム選択 → 2) SPでProvision状態へ → 3) .OBKをPMで投入 → 4) Verify → 5) DPでHDPL0 OBKeysへ供給 → 6) SCでClosed状態へ遷移。以降はAllow Regressionとパスワード指定、Mass erase upon connectionを有効化して再接続
2.Cyclone(スタンドアロン):上記手順をプログラミングシーケンスとして画像化し、自動で回復(Regression)処理と後続書き込みを実行
【画像 https://www.dreamnews.jp/?action_Image=1&p=0000332695&id=bodyimage3】
■導入メリット
・ 設計〜製造の一貫性:開発と量産で同等手順を共有でき、セキュリティ工程のばらつきを低減。
・ 現場運用の堅牢化:スタンドアロン量産と自動回復により、手順漏れや設定不一致を抑制。
・ スケーラブルな自動化:Cycloneのイメージ化・外部制御により、多拠点・多ラインで同一品質を維持
【画像 https://www.dreamnews.jp/?action_Image=1&p=0000332695&id=bodyimage4】
【ポジティブワン株式会社について】
社名 ポジティブワン株式会社(POSITIVE ONE CORPORATION)
〒150-0043 東京都渋谷区道玄坂1-12-1 渋谷マークシティ・ウエスト22F
URL http://www.positive-one.com
SoM製品関係:https://www.chinchillasmart.com
ポジティブワン株式会社は、最先端技術と時代を先読みしたエンベデッドソリューションをご提供します。そのために海外の有力な最先端技術会社と提携し、多様化する仕様に対応できるOEMハードウエアや世界標準ISOなどに準拠する品質向上のためのツールをご提供します。さらに、システムコンサルティング、エンベデッドからPC、スマートフォン、サーバーを含んだハードウエアからソフトウエアまでのシステム受託開発など、皆様のプロジェクト成功のためのご支援をいたします。
【本件に関するお問い合わせ先】
ポジティブワン株式会社
メールアドレス:poc_sales@positive-one.com
TEL:03-3256-3933 FAX:03-4360-5301
配信元企業:ポジティブワン株式会社
プレスリリース詳細へ
ドリームニューストップへ










SEO関連




