「資金決済WG」における中間報告書の公表と「Progmat Coin」のクロスチェーン技術検証開始について
[22/09/29]
提供元:PRTIMES
提供元:PRTIMES
三菱UFJ信託銀行株式会社(取締役社長: 長島 巌、以下 三菱UFJ信託銀行)が主催する「デジタルアセット共創コンソーシアム」(略称DCC、会員企業数134社)は、2022年4月に設置した「資金決済WG」の検討状況を中間報告書として纏めましたので公表します。
併せて、ステーブルコイン*1(以下、SC)の発行・管理基盤である「Progmat Coin(プログマコイン)」が、セキュリティトークン*2(以下、ST)取引における業界横断的な決済方式となるよう、複数のST基盤とのクロスチェーン実現に向けた技術検証を開始しますので、お知らせします。
*1ブロックチェーン(BC)等の電子情報処理組織を用いて移転することができる、法定通貨と価値の連動等を目指す決済手段の総称(資金決済法における「電子決済手段」)
*2ブロックチェーン(BC)等の電子情報処理組織を用いて移転することができる有価証券等の総称(金融商品取引法における「電子記録移転有価証券表示権利等」)
1.「資金決済WG」の概要
DCCでは、「資金決済WG」を2022年4月に設置し、関係当局のオブザーブの下、デジタル証券PTS*3、金融機関、証券会社、ソフトウェア会社及び法律事務所等31社と検討を進めています。
「資金決済WG」では、「Progmat Coin」基盤の活用を前提に、「Progmat内完結の資金決済フロー具体化」及び「クロスチェーン決済具体化」を目的とした2つの分科会(「Progmat内RTGS*4分科会」「クロスチェーンRTGS分科会」)を4月に設置し、業界横断的な意見の吸い上げと合意形成を実施しています。
*3 証券取引所を介さずデジタル証券を売買できる私設取引システム(Proprietary Trading System)
*4 決済を1件ずつ即時に行い決済リスクを極小化する、即時グロス決済方式(Real-Time Gross Settlement)
2.中間成果と今後の対応
2023年の改正資金決済法施行を踏まえたリリースを目標としている、SC発行・管理基盤の「Progmat Coin1.0」(初回スコープ)について、要件を整理し、業務フロー・データフロー案を策定しました。10月より実装フェーズに移行し、システム化に向けて各種フローについて各社との合意形成を目指します。
また、クロスチェーン技術に係る机上検証を行い、実装方式案を策定すると共に、業界横断的な技術検証計画を取り纏め、株式会社Datachainと技術提携のうえ、10月より共同で検証を開始します。
株式会社Datachainプレスリリース: <https://prtimes.jp/main/html/rd/p/000000026.000055051.html>
本件に係る詳細を纏めた「中間報告書」は、下記のURLよりご覧ください。
WG中間報告書 : <https://www.tr.mufg.jp/ippan/pdf/st-sc-rtgs_report.pdf>
以上
<報告書の要旨>
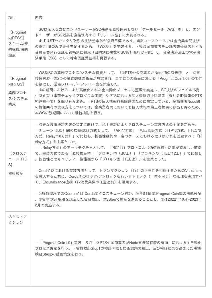
要旨は以下のとおりです。詳細な検討内容は、報告書を公表しておりますのでご覧ください。
[表1: https://prtimes.jp/data/corp/36656/table/37_1_a8283cf2b82b6f922afe75203a2b0a25.jpg ]
*5 DLT(分散型台帳技術)を用いたシステムのネットワークに直接参加しているサーバー
*6 証券決済に関して、決済予定日を過ぎても証券の受け渡しが完了していない状態
*7 ソフトウェアやプログラム間で情報をやり取りするためのインターフェイスの仕様(Application Programming Interface)
*8 信頼可能な第三者エンティティによりBC間の整合性を担保する方式(Trusted Third Party)
*9 BC〔X〕とBC〔Y〕間の交換取引において、〔X〕における移転先(〔Y〕における移転元)が秘密鍵を用いて〔X〕上のトークンをアンロックすると、〔X〕における移転元(〔Y〕における移転先)は当該鍵を用いて〔Y〕上のトークンをアンロックすることが可能になる方式(Hashed Time Rocked Contract)
*10 BC〔X〕内のBC〔Y〕検証モジュールと、BC〔Y〕内のBC〔X〕検証モジュール間で、相互認証を行う方式
*11 複数のBC間で情報をやり取りするために開発されたデータ転送・認証・信頼性を処理するプロトコル(通信規格)(Inter Blockchain Communication)
*12 アプリケーションの安全な実行環境を実現することを目的とした、OSとは独立したCPU上の隔離実行環境(Trusted Execution Environment)
*13 Progmatシステムが利用している、DLT基盤の1種
*14 他のST基盤が利用している、DLT基盤の1種
<「資金決済WG」(Progmat内RTGS分科会)参加者>
(2022年4月設立時から新しく加盟した会社を下線で表記)
[表2: https://prtimes.jp/data/corp/36656/table/37_2_28ed6b431dee0123de7ab13b44fd95a5.jpg ]
<「資金決済WG」(クロスチェーンRTGS分科会)参加者
[表3: https://prtimes.jp/data/corp/36656/table/37_3_e163e3e69a81f0d6016c1f7ef8f6be59.jpg ]
併せて、ステーブルコイン*1(以下、SC)の発行・管理基盤である「Progmat Coin(プログマコイン)」が、セキュリティトークン*2(以下、ST)取引における業界横断的な決済方式となるよう、複数のST基盤とのクロスチェーン実現に向けた技術検証を開始しますので、お知らせします。
*1ブロックチェーン(BC)等の電子情報処理組織を用いて移転することができる、法定通貨と価値の連動等を目指す決済手段の総称(資金決済法における「電子決済手段」)
*2ブロックチェーン(BC)等の電子情報処理組織を用いて移転することができる有価証券等の総称(金融商品取引法における「電子記録移転有価証券表示権利等」)
1.「資金決済WG」の概要
DCCでは、「資金決済WG」を2022年4月に設置し、関係当局のオブザーブの下、デジタル証券PTS*3、金融機関、証券会社、ソフトウェア会社及び法律事務所等31社と検討を進めています。
「資金決済WG」では、「Progmat Coin」基盤の活用を前提に、「Progmat内完結の資金決済フロー具体化」及び「クロスチェーン決済具体化」を目的とした2つの分科会(「Progmat内RTGS*4分科会」「クロスチェーンRTGS分科会」)を4月に設置し、業界横断的な意見の吸い上げと合意形成を実施しています。
*3 証券取引所を介さずデジタル証券を売買できる私設取引システム(Proprietary Trading System)
*4 決済を1件ずつ即時に行い決済リスクを極小化する、即時グロス決済方式(Real-Time Gross Settlement)
2.中間成果と今後の対応
2023年の改正資金決済法施行を踏まえたリリースを目標としている、SC発行・管理基盤の「Progmat Coin1.0」(初回スコープ)について、要件を整理し、業務フロー・データフロー案を策定しました。10月より実装フェーズに移行し、システム化に向けて各種フローについて各社との合意形成を目指します。
また、クロスチェーン技術に係る机上検証を行い、実装方式案を策定すると共に、業界横断的な技術検証計画を取り纏め、株式会社Datachainと技術提携のうえ、10月より共同で検証を開始します。
株式会社Datachainプレスリリース: <https://prtimes.jp/main/html/rd/p/000000026.000055051.html>
本件に係る詳細を纏めた「中間報告書」は、下記のURLよりご覧ください。
WG中間報告書 : <https://www.tr.mufg.jp/ippan/pdf/st-sc-rtgs_report.pdf>
以上
<報告書の要旨>
要旨は以下のとおりです。詳細な検討内容は、報告書を公表しておりますのでご覧ください。
[表1: https://prtimes.jp/data/corp/36656/table/37_1_a8283cf2b82b6f922afe75203a2b0a25.jpg ]
*5 DLT(分散型台帳技術)を用いたシステムのネットワークに直接参加しているサーバー
*6 証券決済に関して、決済予定日を過ぎても証券の受け渡しが完了していない状態
*7 ソフトウェアやプログラム間で情報をやり取りするためのインターフェイスの仕様(Application Programming Interface)
*8 信頼可能な第三者エンティティによりBC間の整合性を担保する方式(Trusted Third Party)
*9 BC〔X〕とBC〔Y〕間の交換取引において、〔X〕における移転先(〔Y〕における移転元)が秘密鍵を用いて〔X〕上のトークンをアンロックすると、〔X〕における移転元(〔Y〕における移転先)は当該鍵を用いて〔Y〕上のトークンをアンロックすることが可能になる方式(Hashed Time Rocked Contract)
*10 BC〔X〕内のBC〔Y〕検証モジュールと、BC〔Y〕内のBC〔X〕検証モジュール間で、相互認証を行う方式
*11 複数のBC間で情報をやり取りするために開発されたデータ転送・認証・信頼性を処理するプロトコル(通信規格)(Inter Blockchain Communication)
*12 アプリケーションの安全な実行環境を実現することを目的とした、OSとは独立したCPU上の隔離実行環境(Trusted Execution Environment)
*13 Progmatシステムが利用している、DLT基盤の1種
*14 他のST基盤が利用している、DLT基盤の1種
<「資金決済WG」(Progmat内RTGS分科会)参加者>
(2022年4月設立時から新しく加盟した会社を下線で表記)
[表2: https://prtimes.jp/data/corp/36656/table/37_2_28ed6b431dee0123de7ab13b44fd95a5.jpg ]
<「資金決済WG」(クロスチェーンRTGS分科会)参加者
[表3: https://prtimes.jp/data/corp/36656/table/37_3_e163e3e69a81f0d6016c1f7ef8f6be59.jpg ]










SEO関連




