3〜5セル Liイオン電池向け 保護 IC 「R5651Tシリーズ」発売
[22/02/24]
提供元:PRTIMES
提供元:PRTIMES
日清紡マイクロデバイス株式会社(社長:田路 悟)は、3〜5セル Liイオン電池向け 保護 IC 「R5651Tシリーズ」を発売します。
概 要
Liイオン電池を搭載する電動工具、クリーナー、電動アシスト自転車、E-Bike、ドローン、蓄電池等において電池の保護機能は、機器の安全対策でますます重要になってきております。
R5651Tは、過充電、過放電、放電過電流および充電過電流検出の低電圧、温度保護の高精度モニター、セル接続フリーを実現、カスケード機能を採用し、また、充電経路と放電経路を分離することで、電池パックの低インピーダンス化の実現もでき、さらに、小型パッケージTSSOP-24を採用しており
高精度、低消費化、省スペースで、お客様のLiイオン電池アプリケーションの競争力向上にお役立ちします。
[表1: https://prtimes.jp/data/corp/71712/table/38_1_47b5f30c429c3a27f8ac4895349d13cd.jpg ]
特 長
1.業界トップクラスの高精度過充電(OVP)モニター
各セルモニター電圧範囲: 3.6V〜4.5V, モニター精度: ±25mV
2.業界トップクラスの高精度過放電(UVP)モニター
各セルモニター電圧範囲: 2.0V〜3.2V, モニター精度: ±50mV
3.電流センス抵抗の低抵抗対応により、当社最高の低電圧高精度の達成
抵抗値の低いセンス抵抗を使うことで、大電流時の発熱を抑えてボードの熱設計が容易化にします。
-放電過電流検出電圧精度 10mV 〜 30mV :±3mV
-充電過電流検出電圧精度 -8mV 〜 -30mV :±3mV
4.温度保護
低温充電、高温充電、高温放電 3点の業界トップクラスの高精度±3℃達成
低温充電制御(TDCL)設定 -5, -3, 0℃ 精度±3℃
高温充電制御(TDCH)設定 45, 50, 55, 60℃ 精度±3℃
高温放電制御(TDDH)設定 65, 70, 75℃ 精度±3℃
5.セル間電圧で構成する回路に当社最大の高耐圧素子の採用
セルモニター端子高耐圧化によりバッテリーセルと基盤とを初めて接続するときに、接続順に制約がないことから、お客様の製造工程の簡素化も実現できます。
6. カスケード機能
本ICは3〜5セル向けですが、2個以上カスケード接続することで6セル以上の電池パックにも対応可能で、かつシンプルな回路構成により外付け部品点数の削減に貢献します。
7. パッケージ
最適機能でTSSOP-24(7.8×6.4×0.9 mm) のリード付き小型パッケージを採用。
電動工具等の振動に強く耐久性に優れています。
[画像1: https://prtimes.jp/i/71712/38/resize/d71712-38-15ed6c77a9989b9008d7-0.jpg ]
主な仕様
[表2: https://prtimes.jp/data/corp/71712/table/38_2_d0cde017028ea914333f788c3e1adb00.jpg ]
製品詳細は以下ページをご覧ください。
https://www.nisshinbo-microdevices.co.jp/ja/products/lithium-ion-battery-protection/spec/?product=r5651
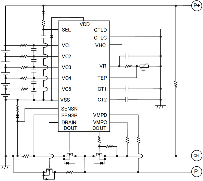
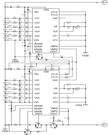
基本回路例
(5セル)
[画像2: https://prtimes.jp/i/71712/38/resize/d71712-38-e5f100c272377530c794-1.png ]
(10セル)
[画像3: https://prtimes.jp/i/71712/38/resize/d71712-38-03483521d1a4008aea54-2.png ]
日清紡マイクロデバイス株式会社はCMOSアナログ技術を強みに、今後も低消費・低ノイズ・小型の半導体製品を提供し、お客様の競争力強化をサポートしてまいります。
【お問い合わせ先】
日清紡マイクロデバイス株式会社
東京都中央区日本橋横山町3番10号
電子デバイス事業統括本部 営業本部 営業統括部 営業企画課
電話:03-6892-1514(直通)
URL:https://www.nisshinbo-microdevices.co.jp
概 要
Liイオン電池を搭載する電動工具、クリーナー、電動アシスト自転車、E-Bike、ドローン、蓄電池等において電池の保護機能は、機器の安全対策でますます重要になってきております。
R5651Tは、過充電、過放電、放電過電流および充電過電流検出の低電圧、温度保護の高精度モニター、セル接続フリーを実現、カスケード機能を採用し、また、充電経路と放電経路を分離することで、電池パックの低インピーダンス化の実現もでき、さらに、小型パッケージTSSOP-24を採用しており
高精度、低消費化、省スペースで、お客様のLiイオン電池アプリケーションの競争力向上にお役立ちします。
[表1: https://prtimes.jp/data/corp/71712/table/38_1_47b5f30c429c3a27f8ac4895349d13cd.jpg ]
特 長
1.業界トップクラスの高精度過充電(OVP)モニター
各セルモニター電圧範囲: 3.6V〜4.5V, モニター精度: ±25mV
2.業界トップクラスの高精度過放電(UVP)モニター
各セルモニター電圧範囲: 2.0V〜3.2V, モニター精度: ±50mV
3.電流センス抵抗の低抵抗対応により、当社最高の低電圧高精度の達成
抵抗値の低いセンス抵抗を使うことで、大電流時の発熱を抑えてボードの熱設計が容易化にします。
-放電過電流検出電圧精度 10mV 〜 30mV :±3mV
-充電過電流検出電圧精度 -8mV 〜 -30mV :±3mV
4.温度保護
低温充電、高温充電、高温放電 3点の業界トップクラスの高精度±3℃達成
低温充電制御(TDCL)設定 -5, -3, 0℃ 精度±3℃
高温充電制御(TDCH)設定 45, 50, 55, 60℃ 精度±3℃
高温放電制御(TDDH)設定 65, 70, 75℃ 精度±3℃
5.セル間電圧で構成する回路に当社最大の高耐圧素子の採用
セルモニター端子高耐圧化によりバッテリーセルと基盤とを初めて接続するときに、接続順に制約がないことから、お客様の製造工程の簡素化も実現できます。
6. カスケード機能
本ICは3〜5セル向けですが、2個以上カスケード接続することで6セル以上の電池パックにも対応可能で、かつシンプルな回路構成により外付け部品点数の削減に貢献します。
7. パッケージ
最適機能でTSSOP-24(7.8×6.4×0.9 mm) のリード付き小型パッケージを採用。
電動工具等の振動に強く耐久性に優れています。
[画像1: https://prtimes.jp/i/71712/38/resize/d71712-38-15ed6c77a9989b9008d7-0.jpg ]
主な仕様
[表2: https://prtimes.jp/data/corp/71712/table/38_2_d0cde017028ea914333f788c3e1adb00.jpg ]
製品詳細は以下ページをご覧ください。
https://www.nisshinbo-microdevices.co.jp/ja/products/lithium-ion-battery-protection/spec/?product=r5651
基本回路例
(5セル)
[画像2: https://prtimes.jp/i/71712/38/resize/d71712-38-e5f100c272377530c794-1.png ]
(10セル)
[画像3: https://prtimes.jp/i/71712/38/resize/d71712-38-03483521d1a4008aea54-2.png ]
日清紡マイクロデバイス株式会社はCMOSアナログ技術を強みに、今後も低消費・低ノイズ・小型の半導体製品を提供し、お客様の競争力強化をサポートしてまいります。
【お問い合わせ先】
日清紡マイクロデバイス株式会社
東京都中央区日本橋横山町3番10号
電子デバイス事業統括本部 営業本部 営業統括部 営業企画課
電話:03-6892-1514(直通)
URL:https://www.nisshinbo-microdevices.co.jp










SEO関連




